Project

Purpose   Background   Materials  Projects   Results   Conclusion

Purpose
We are designing and testing certain aspects of the Slow Monitoring and Recording system for the Double Chooz neutrino project, focusing on the system of temperature and magnetic field sensors which will monitor the status of the final detector.
 
Background

Neutrinos

Neutrinos are elementary particles that weakly interact with normal matter and move at nearly the speed of light. Their properties make them important as a probe into the processes inside of the Sun or in a nuclear reactor.

Reactor Neutrinos are produced by nuclear beta decay.
 

 

An example of b- decay


Neutrino's Properties
  • Elementary particle
  • Interact through the weak force and gravity
  • First theorized in1930 by Wolfgang Pauli
  • First discovered in1956 by Clyde Cowan, Frederick Reines, F. B. Harrison, H.
  • W. Kruse, and A. D. McGuire.
  • There are three types of neutrinos: electron (ne), muon (nm) and tau (nt)
  • Electric charge: 0
  • Spin: 1/2

 

Neutrino Detection 2X
A process called inverse beta decay is used to detect neutrinos.


The process entails a proton and an antineutrino collision creating a positron and neutron. (Shown in the equation above.)


Then, a positron and electron annihilate to produce two or more photons which are detected. (Shown in the equation above.)

 

Double Chooz

Double Chooz is investigating the value of the q13 neutrino mixing angle. They want to measure this angle within the range of 0.2 to 0.03-0.02 within three years of data taking. In order to achieve this scientific goal the detectors need monitoring systems to ensure 1% or less error in measurements.

 

Materials
  • HMC2003 Three-Axis Magnetic Sensor Hybrid
  • DS18S20 High-Precision 1-Wire Digital Thermometer
  • DS2450 1-Wire Quad A/D Converter
  • Buffer Oil
  • Thermally Conductive Epoxy
  • Clear Epoxy
  • Solenoids
  • Clear Acrylic
  •  

    Projects
  • Testing and calibrating sensors
  • Compatibility testing of components and epoxies with buffer oil
  • Designing the Set/Reset circuit and developing a software interface
  • Fabricating the mount unit for sensors
  • Designing and building the integrated circuit board
  • Testing prototype
  •  

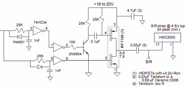
    Set/Reset Circuit

    When the magnetic sensors encounter a large magnetic field, the magnetic domains begin to skew, producing inaccurate readings.

    Solution: Create a circuit which will reset the domains periodically.

    Diagram for a S/R Circuit

     

    Set/Reset Pulse

     

    Prototype PCB for Sensors
    Prototype Mount for Sensors

     

    Preliminary Placement of Sensors in the Tank

     

    PMT Dimensions

    (Length in mm)

     

    Results

     
    Oil spectrum data has shown that in the oil exposed to our Teflon coated wire there is a small increase in absorbance around blue because of the printed letters on the insulation. (Graph shown above.)

     
    Temperature sensors covered in thermally conductive epoxy reacts to changes faster than the clear epoxy. The fastest reaction time came with no epoxy at all. (Graph shown above.)

     
    When compared with a pre-calibrated magnetic field sensor, ours was found to be very accurate. (Graph shown above.)

     
    Testing over several days has shown the program can run for an extended period. (Graph shown above.)

     

    Conclusion
    Compatibility tests present evidence that the cable, temperature sensor, clear epoxy, and thermally conductive epoxy have little effect on the oil’s absorption spectrum. Testing shows that a greater precision is gained when a set/reset circuit was triggered before with an ADC.